Application-based traffic steering using Centralized Data Policy
Before introducing dynamic path selection with Application-Aware Routing (AAR), Cisco SD-WAN already provides the ability to control traffic behavior based on application type.
This is known as Application Traffic Engineering, where traffic is classified using Deep Packet Inspection (DPI), and forwarding decisions are made based on predefined policies.
In this model, traffic can be explicitly steered toward specific transport paths (TLOCs), allowing precise control over how applications use the WAN.
here we are: matching application > setting preferred TLOC(s) [applying a centralized data policy]
IF application == X → use TLOC Y

We tell that enable the policy for the traffic when it is from service side:

viptela-policy:policy
data-policy _vpn10_APP-TE
vpn-list vpn10
sequence 1
match
app-list Google_Apps
source-ip 0.0.0.0/0
!
action accept
set
local-tloc-list
color public-internet
encap ipsec
!
!
!
default-action drop
!
lists
app-list Google_Apps
app google_translate
app google-earth
app google_docs
app google-services-audio
app google_picasa
app google-photos
app google_appengine
app hangouts-media
app google_cache
app gtalk-chat
app google-services-media
app gmail_mobile
app gmail
app google_plus
app hangouts-audio
app ytimg
app youtube_hd
app google_gen
app google-services
app gtalk-ft
app google_trusted_store
app google
app hangouts-chat
app google-services-video
app google-accounts
app google_maps
app gmail_chat
app google_groups
app google-docs
app googlebot
app google_play_music
app google_photos
app chrome_update
app google_desktop
app google_tags
app google_safebrowsing
app google_earth
app google_play
app google_sprayscape
app google-plus
app picasa
app gtalk-video
app google_ads
app android-updates
app gcs
app google_analytics
app google_code
app google_toolbar
app blogger
app hangouts-video
app google_weblight
app gtalk
app gmail_basic
app google_calendar
app google_accounts
app gmail_drive
app google_classroom
app hangouts
app gstatic
app google-play
app google_spaces
app gtalk-voip
app google_skymap
app hangouts-file-transfer
app google-downloads
app youtube
app google_localguides
!
site-list Spokes-list
site-id 1001-1003
!
vpn-list vpn10
vpn 10
!
!
!
apply-policy
site-list Spokes-list
data-policy _vpn10_APP-TE from-service
!
!
Application-Aware Routing (AAR)
In a previous traffic engineering model, applications can be statically steered over specific WAN transports using centralized data policies. While this provides deterministic path control, it does not account for real-time transport quality.
This creates a problem:
an application may continue to use its preferred path even when that path is experiencing high latency, packet loss, or jitter.
Cisco SD-WAN solves this with Application-Aware Routing (AAR).
AAR combines:
- application identification
- real-time path quality monitoring
- SLA-based decision making
to dynamically choose the most suitable transport path for each application.
How AAR Works
AAR is based on three major components:
1. Application Identification
Cisco SD-WAN identifies traffic using Deep Packet Inspection (DPI) and application signatures.
Examples include:
- Webex / Zoom
- Office365
- SAP
- HTTP / HTTPS
- custom application groups
So the router first needs to understand:
What kind of traffic is this?
2. SLA Classes
An SLA Class defines what “acceptable path quality” means.
Typical metrics are:
- latency
- loss
- jitter
Example SLA Class:
Latency < 150 ms
Loss < 1%
Jitter < 30 ms
This gives the WAN Edge a policy-based standard for deciding whether a path is acceptable.
3. Real-Time Path Monitoring
Cisco SD-WAN continuously measures WAN path quality using BFD probes between WAN Edge routers.
This allows the fabric to constantly know:
- which transport is healthy
- which path is degraded
- whether an SLA is currently being met
That is what makes AAR dynamic.
Define the SLA in lists section:

In Centralized Policy> AAR policy:

Save the policy:

viptela-policy:policy
sla-class Outlook-SLA-Class
latency 300
loss 2
jitter 2
!
app-route-policy _vpn10_Outlook-AAR-Policy
vpn-list vpn10
sequence 1
match
app-list outlook-app-list
source-ip 0.0.0.0/0
!
action
sla-class Outlook-SLA-Class preferred-color mpls
!
!
!
lists
app-list outlook-app-list
app live_hotmail
app livemail_mobile
app owa
app outlook-web-service
!
site-list Hub-list
site-id 100
!
site-list Spokes-list
site-id 1001-1003
!
vpn-list vpn10
vpn 10
!
!
!
apply-policy
site-list Spokes-list
app-route-policy _vpn10_Outlook-AAR-Policy
!
site-list Hub-list
app-route-policy _vpn10_Outlook-AAR-Policy
!
!
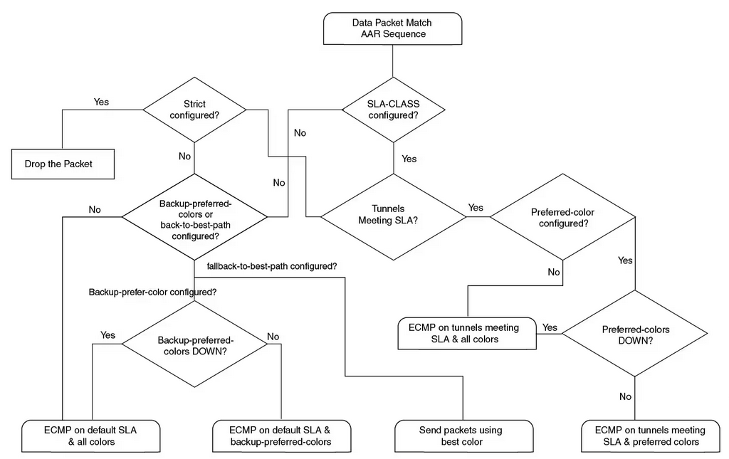
What exactly happens when the preferred color is bad?
Cisco SD-WAN first tries to use the preferred transport that meets SLA. If that is not possible, it follows the configured fallback behavior — either dropping traffic, using a backup-preferred transport, or selecting the best available path.

The flowchart above illustrates how Cisco SD-WAN makes a forwarding decision after traffic matches an AAR policy.
The decision is not simply based on whether a tunnel is up or down. Instead, the WAN Edge evaluates:
- whether an SLA class is configured
- whether any tunnels currently meet the SLA
- whether a preferred transport color is defined
- whether strict path enforcement is enabled
- and whether backup or best-path fallback behavior is configured
This allows AAR to make intelligent forwarding decisions that are aligned with both application requirements and transport health.
Leave a comment